图书馆2025年"4•23世界读书日"系列活动通告

来源:图书馆综合办公室 责编: 陈智滨 作者: 张新玲 发布时间:2025-02-28 浏览量:1853
为深入贯彻落实党的二十大精神,贯彻落实习近平总书记关于推进全民阅读、建设书香社会等重要指示精神,深入实施“时代新人铸魂工程”,不断推进校风、学风建设,营造浓厚的书香校园氛围,在第30个“世界读书日”来临之际,图书馆决定开展“阅享经典传承文明”主题系列活动, 通告如下:
一、活动主题
阅享经典传承文明
二、活动时间
2025年3月至5月
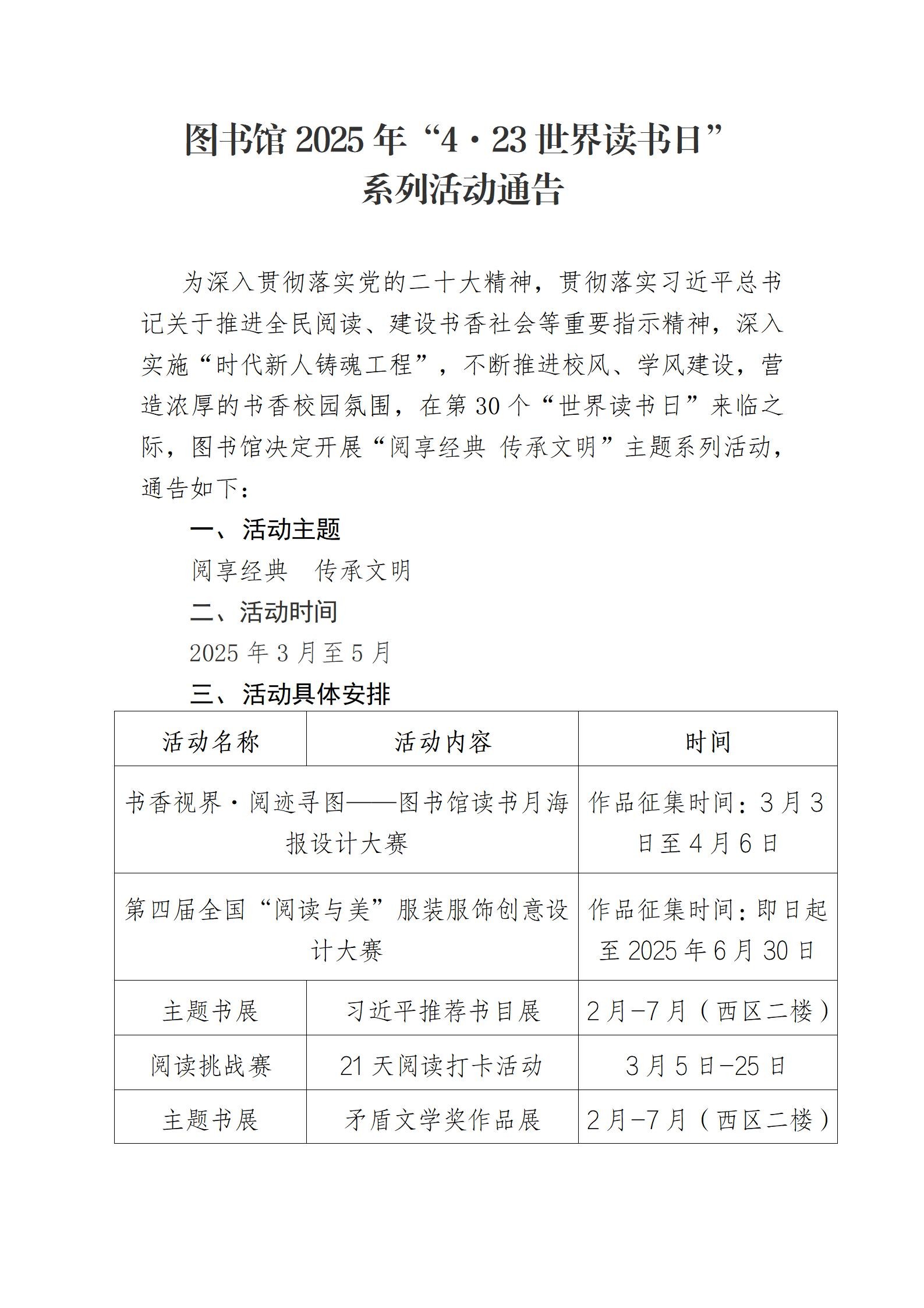
三、活动具体安排
以上活动具体事宜,图书馆网站会及时更新活动资讯,敬请关注图书馆网站( https://www.sszss.com/?siteid=25)。