手机版
English
学校主站
网站首页
本馆概况
本馆简介
馆舍风貌
本馆动态
服务指南
联系我们
入馆指南
新书推荐
数字资源
读者荐购
通知公告
首页
通知公告
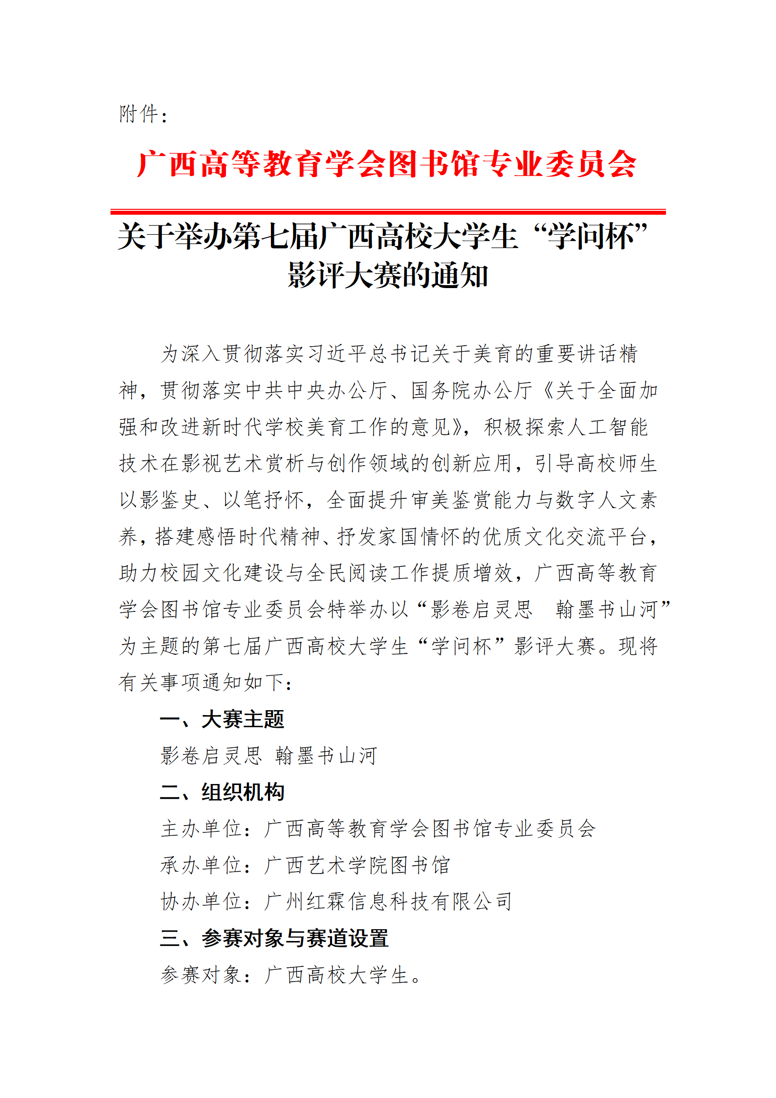
图书馆关于组织参加第七届广西高校大学生“学问杯”影评大赛的通知
来源:图书馆综合办公室
责编: 陈智滨
作者: 张新玲
发布时间:2026-01-13
浏览量:
206
上一篇:
关于清理图书馆公共区域私人物品的通知
下一篇:
喜报丨北海艺术设计学院学生在第七届广西高校大学生朗诵大赛中喜获佳绩